面临政治与经济双重挑战 2025年美联储降息不确定性攀升
从当前来看,抗通胀进展陷入停滞,加上特朗普潜在的政策组合,都意味着美联储可能需要更高的门槛才能证明进一步降息的合理性。
新华财经北京12月31日电(马萌伟)2024年,美联储重启新一轮宽松周期,累计降息100个基点,降息路径以及外部环境的不确定性加剧国际资本流动分化,美元指数最近触及两年高点。
2025年,全球经济金融环境面临新变化:美国当选总统特朗普将于1月20日宣誓就职,而通胀忧虑重燃又为美联储的决策注入了新的复杂性;投资者不仅要面对美联储可能暂停降息的局面,还要面对特朗普新政府可能带来的动荡。
2024年谨慎启动降息周期
2022和2023年,美联储大举加息以应对通胀飙升。2024年,尽管美国总统大选存在不确定性、利率升高和劳动力市场降温,但经济增长依然稳健。
根据国际货币基金组织(IMF)预测,美国将成为七国集团(G7)中表现最好的国家。然而,经济远非完美,通胀迟迟没有消退,导致美联储采取了“更高更久”的政策。住房和制造业继续在高借贷成本的重压下挣扎,拥有信用卡债务、抵押贷款和其他贷款的消费者的拖欠率不断上升。
2024年1-6月,通胀压力持续存在,并且就业市场一直保持着健康水平,新增就业人数仅4月低于20万人,失业率也是直到5月才升至4%以上。这让美联储有了足够的底气,维持联邦基金利率目标区间在5.25%至5.5%之间的历史高位不变,以应对市场的任何突发情况。
7月,美联储的措辞开始发生微妙变化。美联储7月的货币政策声明包含了对劳动力市场和通胀描述的调整,暗示央行可能正在接近降息。美联储主席鲍威尔也在随后的新闻发布会上提及了9月降息的时机问题。
9月,在连续八次按兵不动后,美联储宣布下调借贷成本50个基点,正式启动了降息周期,为4年来首次。以美联储的说法,原因是就业市场直到年中才显示出降温迹象。
在11月和12月两次货币政策会议上,美联储分别下调利率25个基点,将联邦基金利率目标区间降至4.25%-4.50%。美联储在2024年最后一次会议上承认“政策立场已显著减少限制性”,这表明未来可能会采取更谨慎的降息措施。
根据最新的经济预测摘要,联邦基金利率的中位数预测显示,到2025年底利率将降至3.9%,而9月会议时的预测值为3.4%;2024年至2026年底核心PCE通胀预期中值分别升至2.8%、2.5%和2.2%。最新点阵图也显示,美联储官员对明年降息次数的预期从9月时的四次削减至目前的两次。
2025年降息前景几何?
从当前来看,抗通胀进展陷入停滞,加上特朗普潜在的政策组合,都意味着美联储可能需要更高的门槛才能证明进一步降息的合理性。考虑到新的经济现实,其中可能包括大规模削减开支、大规模改变移民政策以及对进口商品征收一系列关税,目前市场预计未来12个月只会有两次降息。
根据经济合作与发展组织(OECD)的预测,美国GDP在2025年和2026年将分别放缓至2.4%和2.1%,但仍由消费支出和生产率增长支撑。失业率在11月意外上升至4.2%,但长期来看,仍处于历史低位。
有“美联储传声筒”之称的《华尔街日报》著名记Nick Timiraos撰文称,美联储正在努力地施展“平衡术”,即避免与当选总统特朗普发生对抗,同时应对其政策带来的潜在通胀压力。在通往2025年的路上,美联储主席鲍威尔正在走钢丝:他试图避免与特朗普对抗,但他的一些同事已经表现出对这位候任总统的政策可能重燃通胀压力的不安。
安永首席经济学家Gregory Daco表示:“与鲍威尔此前的声明相反,美联储‘不猜测、不推测、不假设’具体的政策发展。2025年的通胀预测更强,而GDP和失业率预测却没有相应的变化,这表明一些政策制定者确实考虑到了监管、移民、贸易和税收政策的潜在变化。”
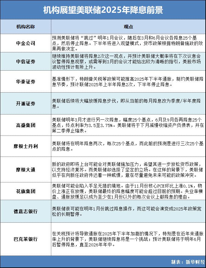
巴克莱银行表示,尽管鲍威尔没有明确回答美联储在多大程度上倾向于通过关税相关的价格水平上涨来看待,但巴克莱银行认为,在关税预计将导致通胀在2025年下半年加剧的情况下,特别是在近年来通胀率上升的背景下,美联储继续降息将是一个挑战。巴克莱银行预计美联储将在明年6月后暂停降息,并在关税导致的通胀压力消散后,在2026年年中左右恢复降息。

值得注意的是,2025年,美联储利率制定委员会将有新的投票人轮值,而通胀忧虑的重燃又为该央行的决策注入了新的复杂性。目前,美联储官员们分歧集中在美联储应该如何积极地将通胀率降至2%的目标,以及需要将利率保持在多高的水平才能取得成功。
2025年,将卸任的美联储公开市场委员会(FOMC)投票成员包括:克利夫兰联储主席哈马克(Beth Hammack),旧金山联储主席戴利(Mary Daly),里士满联储主席巴尔金(Tom Barkin),亚特兰大联储主席博斯蒂克(Raphael Bostic)。其中,哈马克在12月的会议上投了反对票,基于对通胀的担忧,她不支持降息。另外三位官员大体被认为立场相对温和、中间。
机构预计,2025年FOMC将出现更多分歧。对委员会投票成员沿着鹰派-鸽派的频谱进行评估,发现明年FOMC投票成员的意见分歧将加剧,观点分散在频谱两端,较少集中在中间。

美元迈向近十年来最佳表现
美国当选总统特朗普此前曾誓言要对许多美国贸易伙伴征收苛刻的关税,这在过去几个月已经助长了美元的涨势。随着美国经济表现好于许多其他地区,美元涨幅也不断扩大。与此同时,全球范围内许多央行正不得不主动降低借贷成本,以帮助提振疲软的经济。2024年迄今为止,美元指数已上涨逾7%,有望交出2015年以来的最为强势的成绩单。
东方汇理资产管理旗下美国公司固定收益和货币策略总监Paresh Upadhyaya表示,“美联储的每一个细节都无可质疑地偏向鹰派。所有这一切都意味着美元将大幅走强,因为它将继续放大美国经济增长的特殊性。”
巴克莱外汇策略师Skylar Montgomery Koning表示,随着经济数据强劲,美联储对利率预期的展望正变得更加强硬,从而支撑了美元。
2025年,特朗普时代的政策预期将提升通胀,同时投资者和美联储预计降息步伐将放缓,美元有望继续走强。华尔街的许多策略师曾预测,由于世界其他地区的降息将开始重振美国以外地区的经济增长,美元最早将在2025年年中达到峰值,然后在晚些时候开始下跌。
嘉信理财首席固定收益策略师Kathy Jones认为,2025年影响美元走势的关键将是特朗普的“关税政策”。而摩根大通、高盛和花旗此前预计,特朗普的关税政策被金融市场普遍认为将增加美国国内通胀压力并损害其他经济体,美元或继续走强。
花旗外汇策略师预计美元指数2025年初将继续上升,并可能再度触及2022年高点,并预计“下半年美元将回吐大部分涨幅”。“虽然这不是我们的基线情景,不过预计美元指数将重新试探2022年高点115左右水平,”这一走势“将相对短暂,可能受上半年关税/贸易战言论增加影响”。
瑞士隆奥投资管理在2025年展望报告中表示,短期内,美元可能因市场情绪向好及相对较高的利率而走强。随着美国经济前景的看好,加之美联储的利率目标仍超出其他主要国家央行的水平,预计欧元兑美元汇率将会呈现下降趋势。新兴市场货币将变得更加脆弱,尤其是那些对美国出口依赖较大的国家;由于地缘政治风险和贸易紧张局势,这些国家的货币面临更大的波动性。
编辑:王姝睿
声明:新华财经为新华社承建的国家金融信息平台。任何情况下,本平台所发布的信息均不构成投资建议。如有问题,请联系客服:400-6123115















