一文速览! 从“模速”到“模塑”,上海大模型产业“模力”测算
回顾过去一年,国内外基础大模型技术迅猛发展,“人工智能+”渐入佳境。在这一过程中,上海大模型行业发展情况如何?在全国多地发力大模型的浪潮中,上海处于什么样的方位?中经社行业洞察系统根据最新数据对此进行全景梳理。
新华财经上海1月13日电(杨子华、张华双) 人工智能是上海着力发展的三大先导产业之一,上海致力于打造全国人工智能高地。得益于在人工智能产业上的率先布局和技术积累,上海在人工智能大模型这条新赛道上加速奔跑。回顾过去一年,国内外基础大模型技术迅猛发展,“人工智能+”渐入佳境。在这一过程中,上海大模型行业发展情况如何?在全国多地发力大模型的浪潮中,上海处于什么样的方位?中经社行业洞察系统根据最新数据对此进行全景梳理。
锚定先导,上海发力AI大模型赛道
人工智能大模型是指在海量数据基础上,依托强大算力资源进行深度训练,能完成大量不同任务的模型。2024年初,上海将全力落实新一轮人工智能“上海方案”写入当年的《政府工作报告》,年底印发《关于人工智能“模塑申城”的实施方案》,人工智能大模型被赋予推动技术变革、带动产业转型升级的重要意义,是上海加快培育新质生产力的重要抓手。
2024年上海人工智能大模型产业重要政策及事件

继出台全国人工智能领域首部省级地方法规后,上海2024年密集出台了多项政策支持和引导产业健康发展,数量为近年来最多。值得关注的是,相关政策有明显的应用场景导向。例如,《上海市推进实施人工智能赋能基础教育高质量发展的行动方案》《上海市发展医学人工智能工作方案》等多个实施方案旨在加快推动教育、医疗等重点垂类应用领域与人工智能大模型的深度融合。
根据规划,2025年上海以大模型为代表的人工智能产业规模预计达4000亿元。根据中经社行业洞察系统数据,2024年上海人工智能(含大模型)企业24733家,较上年增长5.1%,新增注册资本1000万及以上人工智能企业104家。
上海人工智能企业数量统计

数据来源:中经社行业洞察系统
目前,大模型产业链已在业内形成共识。上游基础层主要包括算力和数据,中游模型层主要包括通用大模型和垂类大模型,下游应用层主要包括生活消费应用、产业经济应用和公共服务应用等。上海人工智能大模型产业已经形成了从底层芯片到核心算法,从软件模型到智能终端,从基础研究到创新应用的全产业链布局,形成了较为明显的先发优势。大模型厂商“六小虎”中,稀宇科技、阶跃星辰皆为“沪籍玩家”,在大模型技术创新和产业升级方面发挥重要作用。
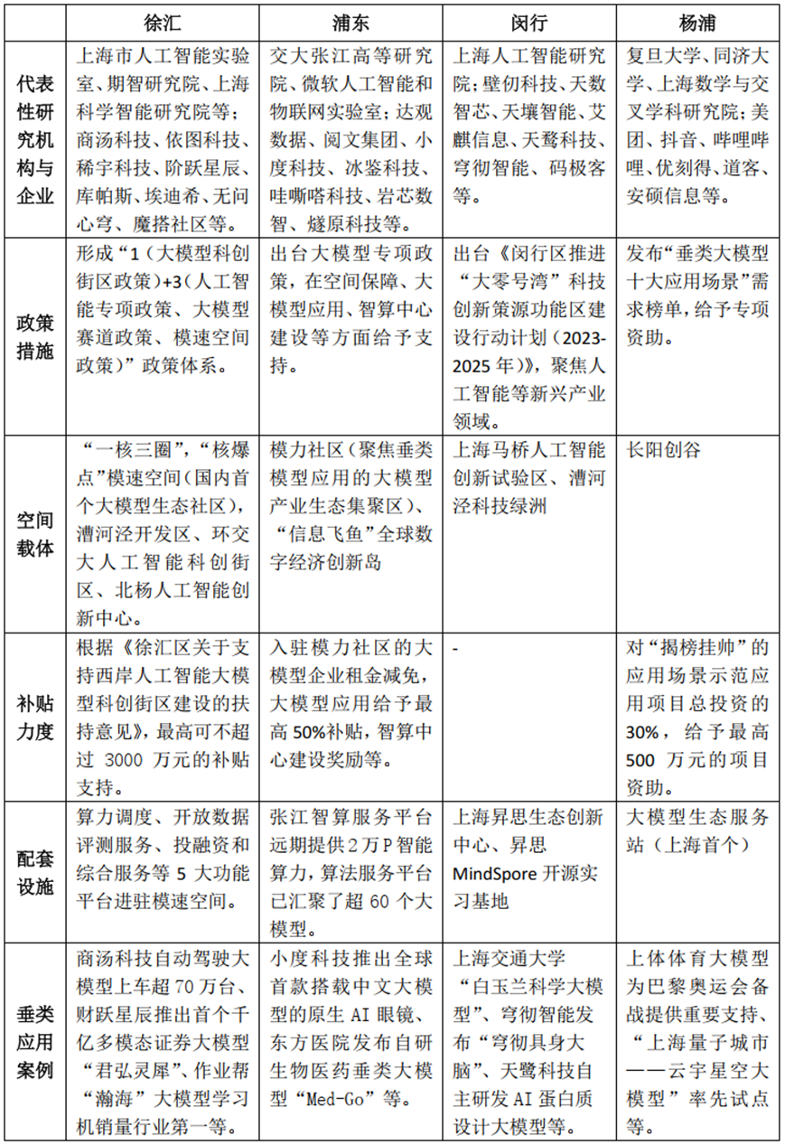
“模力”测算,上海四区“一超多强”
在上海推进人工智能大模型发展过程中,徐汇、浦东、闵行、杨浦等区率先行动,已在区级层面出台政策措施。在政策引导和资金支持下,大模型产业在徐汇西岸国际人工智能中心、浦东张江人工智能岛、闵行马桥人工智能创新试验区已形成产业集聚。徐汇区侧重大模型企业集聚式创新,浦东新区和闵行区侧重推动智算芯片、人形机器人等领域融合发展,杨浦侧重布局数字经济领域垂类大模型。此外,上海正在建设一批超大规模自主智算集群,重点部署在松江、临港等区域,为大模型训练提供支撑。

备案数量是观察不同区域大模型发展成果的指标之一。截至2025年1月,国家网信办的信息显示,上海市大模型产品备案总数为60个。徐汇区包揽34个,占比54%;浦东新区拥有9个,占比15%;闵行区有5个,占比8.3%;杨浦区3个,占比5%。上述区域合计大模型备案数占全市超八成。
2024年上海各区大模型产品备案数量

数据来源:国家网信办官方网站
竞逐“模都”,上海优势何在?
一线城市往往处于科技革命与产业升级的中心地带。从全国范围来看,我国人工智能大模型产业形成了以京沪深杭为核心的集聚发展态势。
2024年京沪深杭大模型备案数量统计

数据来源:国家网信办官方网站
2024年,北京在新增大模型备案数量和大模型备案总数领跑,上海紧随其后,杭州在下半年超越深圳,成为全国第三城。分类别来看,上海垂类大模型占比高于北京垂类大模型占比,更侧重在垂类发力。根据《关于人工智能“模塑申城”的实施方案》,上海聚焦“5+6”场景,包括智能终端、科学智能、在线新经济、自动驾驶、具身智能等5个关键领域,以及金融、制造、教育、医疗、文旅、城市治理等6个重点行业,全面释放大模型的应用潜能。
2024年京沪深杭大模型备案数量(按备案主体类型)

数据来源:国家网信办官方网站
从大模型的创新主体看,上海与北京的AI企业的备案数量相当,差距主要体现在传统科技企业、互联网企业和其他行业企业的备案数量上。2024年,互联网大厂加入大模型“战局”,多个大厂所在地的北京、杭州正受益于此轮市场竞争。科研院校方面,上海人工智能实验室的“书生·浦语”大语言模型和同济大学的知识大模型CivilGPT上榜,上海科研院校大模型备案数领先北京。此外,代表着行业最高水平的超万亿参数大模型方面,上海拥有2个——稀宇科技的abab 6.5和阶跃星辰的Step-2,北京尚未有企业公开发布超万亿参数大模型。
分析认为,经过激烈的“百模大战”,AI大模型创业公司初步告别同质化竞争,各自发展路径将进一步明晰,加上互联网大厂“入局”,大模型在医疗、金融、教育、交通、智能制造等多种垂类领域的创新将持续火热,并带动传统产业的变革和新兴产业的发展。需要关注的是,大模型的发展不仅仅是技术迭代,而是跨学科、跨领域能力的综合体现。对于布局大模型行业的城市来讲,除传统的政策和资金支持手段外,为大模型企业提供高质量语料数据和算力支撑,支持科研机构开展先进算法研发,为大模型应用创造更丰富、更高附加值的场景等可成为新的发力点。此外,跨区域协同发展应纳入考虑,通过形成功能互补的区域发展格局,进一步推动中国人工智能产业的整体提升。
编辑:林郑宏
声明:新华财经为新华社承建的国家金融信息平台。任何情况下,本平台所发布的信息均不构成投资建议。如有问题,请联系客服:400-6123115














